液体热熔胶可以粘接不锈钢和橡胶,但需根据具体应用场景选择适配的热熔胶类型,并注意表面处理、工艺参数及环境因素对粘接效果的影响。具体分析如下:

工艺要求:粘接橡胶时需注意热熔胶的熔融温度和涂布工艺,避免高温破坏橡胶性能或导致粘接不牢。
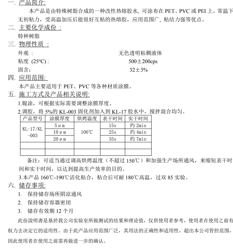
本产品是由特殊树脂合成的一种改性热熔胶水, 可涂布在 PET、PVC 或 PEI 等基材上,常温下
无初粘力,受高温加压后能很好互粘的热熔胶,应用范围广, 粘结力强等优点。

想了解更多上康利邦官网 https://www.sz-kangli.com/product/296.html
免处理硅胶胶水
丝印PI自粘胶
保护膜涂布专用底涂剂
pet粘接pet的胶水
电子元器件粘接剂有哪些?
电子电器件粘接用什么胶水
固体热熔胶与液体热熔胶的区别
PET互相粘接可以用什么胶水
PET粘接金属用什么胶水
液态的热熔胶有毒吗
液体热熔胶可粘不锈钢和橡胶吗
硅橡胶制品专用胶有哪些
硅橡胶制品粘接用什么胶水
pur热熔胶对人体危害
热熔胶可以粘塑料吗
硅胶粘陶瓷用什么胶水
光固化胶水粘的牢固吗
目前市面上有什么热熔胶?
康利邦液体热熔胶KL-17系列
硅胶背胶水应用范围
热熔胶怎么用才正确
液体热熔胶的应用领域有哪些
液体热熔胶水可涂布什么
皮革用什么胶粘的更牢固
皮革粘接用什么胶水
pet用什么胶水粘得住
耐高温胶粘剂有哪些
户外PU材质粘接,胶水怎么选
PU材质用什么可以粘住
热熔胶导电吗
热熔胶对人体的危害
胶粘剂气味很大有毒吗
热熔胶粘性下降的原因
热熔胶多少度开始融化
铜箔用什么胶粘
热熔胶有毒性吗
abs胶水能粘什么
目前市面上有什么热熔胶
PVC粘接用什么胶水
PEI粘接用什么胶水
硅胶绝缘胶水是什么
热熔胶厂家哪家好
涂布PI可以用什么胶水?
改性聚氨酯粘合剂的特点和优点是什么
改性聚氨酯粘合剂有哪些
乳液型粘合剂你知道吗?
改性热熔胶可以粘什么材质
改性热熔胶水是什么
硅胶背胶工艺是什么
改性热熔胶水可涂布什么
钢化玻璃保护贴粘接
液体热熔胶能粘接什么
热硫化粘接剂有哪些
亚克力粘接用什么胶水
PET粘PC用什么胶水
氟硅橡胶与金属件粘接
金属粘硅橡胶用什么胶水
手机保护贴粘接用什么胶水
弹性材质表面怎么处理
涂膜用什么胶水
双面胶处理剂是什么
硅胶硫化剂可以粘什么
什么UV胶水防水
国内有没有可媲美道康宁的产品
可喷涂硅橡胶有哪些
PET硅胶保护膜粘接用什么胶水
卡纸粘接用什么胶水
PP胶带保护膜粘接用什么胶水
环保的硅胶胶水是什么
硅胶怎么粘不干胶
伤疤贴用的什么胶水粘接
自粘胶有哪些
硅橡胶与ABS塑胶粘接用什么胶水
耐高温热硫化硅胶胶水
胶粘剂哪个品牌好用
高粘性瞬间胶水推荐
硅胶泡棉用什么胶水粘接
硅胶脚垫用什么胶水粘接
尼龙加纤维的产品怎么与硅胶粘接
AF屏粘接用什么胶水好
液体热熔胶可以粘什么
防静电凝胶盒可以用什么粘接
EVA附着力不够怎么办
硅胶粘不锈钢粘不住怎么办
粘3M双面胶用什么胶水
硅胶粘布料胶水推荐
硅胶背胶水的使用方法
PET膜粘接可以用哪些胶水
粘ABS可以用什么胶水
粘接铝可以用什么胶水
硅胶粘铝铜用什么胶水
一种不用底涂就能粘接的自粘胶
RTV胶水有什么优点?
硅胶厨具粘接胶水有哪些
硅胶管用什么胶水粘接
丝印自粘胶是什么
硅胶胶水有哪些用途
成型硅橡胶粘塑胶胶水有哪些
成型硅橡胶粘金属用什么胶水
硅胶材料为什么这么难溶解
哪种胶水可以粘硅胶
硅胶粘PVC塑胶用什么胶水
怎么溶解硅胶
粘金属的强力胶水推荐
硅胶粘pc用什么胶水
硅胶胶辊粘合剂有哪些
什么胶水粘pp塑料最牢固
铂金硫化剂和硅胶区别
化胶水是什么东西
ABS粘PP用什么胶水
胶水的性能指标有哪些
金属处理剂有哪些?
液体热熔胶的使用方法
硅胶电晕处理后能否与热熔胶粘接
水性热熔胶和液体热熔胶的区别
硫化剂的主要作用
木材与PP粘接的胶水
皮革粘布料用什么胶水
热熔胶用于什么地方
热熔胶适用范围
胶粘剂是什么
粘硅胶的使用方法
热熔胶对人体有害吗
如何选用热熔胶
胶粘剂有哪些厂家
涂布硅胶胶水的作用
PET材料粘接的方法有哪些?
PET保护膜脱胶怎么办
底涂剂使用方法
金属胶粘剂多久凝固
热熔胶和502哪个粘得结实
塑料件用什么胶水粘最牢固
金属胶粘剂和强力胶哪个好
发泡硅胶和硅胶区别
硅胶包铝材不良品要怎么处理
玩具娃娃头发用什么胶水粘
pp聚丙烯为什么粘不牢
医用硅胶胶水有什么特点
水性胶水能粘接金属吗?
胶水厂家地址
可喷涂的胶水有哪些
有没有粘不锈钢的胶
PP粘不住怎么办?
硅胶粘不住怎么办
金属表面处理剂是啥?
固化的硅胶用什么去除
PET保护膜为什么要涂硅胶
水性胶和油性胶的区别
什么样的胶水可以粘铜
pvc用什么胶水粘牢固
专门粘硅胶的胶水有哪些
包胶不良?白化溢胶?解胶剂帮您降本增效!
保护膜涂布工艺及流程
怎么解决胶水白化问题
哪种耐高温胶水比较好?
各种胶水都试过粘不住怎么办?试试表面处理剂!
粘金属的胶有哪些
影响胶粘剂粘接强度的7个物理因素
玻璃如何喷涂硅橡胶
康利邦是做啥的
UV胶胶水生产厂家有哪些
金属粘合剂是啥?
尼龙用什么胶水粘接
康利邦胶水的价格如何?
快速固化的胶水推荐
硅胶粘接金属后如何进行可靠性测试?
康利邦的电话是多少
金属与硅胶用什么粘得紧
热熔胶不粘怎么办
解胶剂的使用方法
特种硅油的用途和性能介绍
粘接胶水有多少种
丙烯酸酯胶粘剂可以粘什么
多功能万能胶水哪个好
什么产品适合涂布可以直接收卷?
胶粘剂什么牌子好
康利邦官网是多少
康利邦胶水厂家
玻璃和塑料怎样粘牢固
自粘性液体硅胶怎么用
硅胶跟PVC粘接胶水
康利邦价格怎么样
硅胶用啥胶水粘合
金属粘金属用什么胶好
粘PI的丝印胶水
什么胶水可以粘硅胶
高温金属粘合剂有哪些
粘度越高的胶水强度就越高?
金属防水粘合剂怎么用
硅胶导电涂料有哪些
硅胶导电涂料起什么作用呢
保护膜的外观痕迹形成的原因?
剥离力变化是保护膜的常见问题,怎样减小剥离力会爬升?
有没有可以防水的胶水
喷玻璃上的胶水有哪些
想找一款低温固化的胶水
硅胶处理剂在医疗硅胶制品中有哪些特殊应用?
UV胶水固化技术详解及应用优势有哪些
UV胶水固化过程中的为什么会产生雾气
TPR材料制品用什么胶水粘
长期存储对热固化硅胶粘合剂的固化性能有影响吗?
硫化硅粘胶在高温下的固化时间与温度有何关系?
如何正确使用硅胶热硫化胶水?
锚固剂是什么?有什么作用
PET通用底涂剂有啥作用
橡胶可以互相粘接吗
粘硅胶条用什么胶水
PC粘接uv胶水有哪些
硅胶如何粘接塑料
康利邦是杂牌子吗
硅胶胶水凝固时间是多久
粘TPU的耐高温胶水有哪些
丝印油墨附着力不良如何解决
油墨可以喷涂吗
密封硅胶胶水怎么用
选择合适粘合剂要注意什么
硅胶铝合金怎么粘住
硅胶粘接剂工厂有哪些
底涂剂的作用原理
底涂剂用什么做的
底涂剂有腐蚀性吗
底涂剂的主要成分
丝印胶水有残胶怎么处理
丝印胶水的使用方法
丝印胶水有哪些
胶水多久会干
硅胶和尼龙粘接的胶水选择
胶粘剂入门的知识,你了解多少?
硅胶胶水速干型和软胶的区别
胶水批发价格是多少钱一公斤
什么胶水可以粘住铁 胶水粘住铁步骤
建筑胶粘剂都有哪些分类?
一文了解让胶粘剂的“破功”的解胶剂
能耐高温的粘金属胶水有哪些
食品级硅胶用什么硫化剂
表面处理剂生产厂家有哪些
硅胶胶水快干胶水的区别
粘接不锈钢和塑料用什么胶最好
硅胶处理剂有哪些作用
粘不锈钢的强力胶有哪些
硫化硅胶胶水什么形态的
软硅胶和塑料类如何粘的牢
能粘金属耐高温胶水有哪些
用在硅胶上的胶水哪种好
电子结构胶是什么
硅胶硫化剂耐高温吗
UV胶粘合剂适合什么行业
硅胶胶水多久固化
RTV硅胶是啥样的
产品推荐丨康利邦RTV胶水用途广泛
RTV硅橡胶主要使用在哪个领域
RTV硅胶胶水有什么特点
RTV硅橡胶胶水有哪些作用呢?
解胶剂是干什么用的
快干胶水哪种好用又实惠
植绒胶有哪些特点
热熔胶能粘什么东西
强力胶粘金属效果如何
油性压敏胶防水吗
快干胶固化条件是什么
改性热熔胶有什么特点
电子胶价格是多少钱
食品级胶水哪个牌子好
什么胶可以粘硅胶手机壳
硅胶粘接要用处理剂吗
硅胶粘abs胶水慢干的原因
为什么硅胶材质的产品用普通胶水粘不住
哪种胶水适用于金属之间的固定
助粘剂怎么用
哪种颜色的电子胶比较贵?
水溶性胶水是什么
胶水粘接方案有哪几类
底涂剂的用途介绍及使用工艺
胶水固化方式有哪些
强力胶水哪种粘得最牢固
低温固化胶常见问题的解决方案
什么方法可以缩短胶水固定时间?
如何使瞬干胶韧性增加?
什么是白化现象?
uv胶水固化后怎样去除
什么是铂金硫化剂 铂金硫化剂的用途是什么
哪种胶水可以牢固粘住金属材质和硅胶呢 硅胶粘接金属胶水
深圳硅胶粘合剂厂家,专注于各种硅胶粘接
塑胶粘硅胶的粘合剂哪家好?好在哪里?
色浆什么意思
硅胶怎么粘合在金属上?百思不得其解
不锈钢可以跟硅胶粘吗 有什么粘接方法吗?
胶水怎么粘接硅胶板?
铂金硫化剂的使用方法是什么
如何寻找一家模范的硅胶胶水供应商?
abs与硅胶粘用什么胶水?
硅胶胶水用途有哪些?
有机硅胶粘剂是什么成分
PP和硅胶粘接用什么胶水?
硅胶粘接金属胶水用什么好--康利邦为大家推荐
硅胶按键帽有什么好处--硅胶按键帽用什么胶水
汽车用硅胶水管好吗?汽车硅胶水管用什么胶水粘好?
便携式可折叠硅胶水壶高温下有毒吗--怎么粘接制作的?
什么胶水可以粘贴尼龙?
用硅胶水瓶喝水好吗?下文让康利邦来告诉你答案
硅胶水管好吗,可以用来做饮水机的水管吗?
粘pei用什么胶水?硅胶粘pei塑胶胶水型号详细
粘硅胶的胶水厂家哪家好?康利邦是个不错的选择
硅胶粘贴不锈钢怎么粘?这个胶水蛮不错的~
金属与硅胶粘接怎么粘啊?康利邦知识科普
硅胶互粘用什么胶水比较好-康利邦硅胶粘硅胶胶水厂家
硅胶和塑胶粘接用什么胶水-康利邦硅胶粘塑胶胶水厂家
能粘硅胶的胶水有吗--怎么选择品质好的粘硅胶胶水?
耐高温的硅胶胶水如何选择使用?
金属硅胶粘接用什么胶水?这款真的挺好用的!
硅胶粘金属耐高温胶水有哪些?
不锈钢与硅胶粘接用什么热硫化粘接剂?这个胶水蛮好的值得信赖
金属粘硅胶用什么胶水-慢干胶KN-300A蛮不错的
什么胶水能粘硅胶手机壳-康利邦采用进口有机硅原材料
硅胶粘pc用什么胶水好?硅胶粘PC专用胶水CL-24S-9
如何选择硅胶粘铝胶水?康利邦高效解决硅胶和铝粘接问题
硅胶折叠水杯安全吗--食品级硅胶胶水
硅胶粘塑料的用什么胶水 不同塑料粘接需要什么胶水?
硅胶粘贴用什么胶水好--康利邦硅胶粘接剂品牌
透明硅胶手机套为什么会泛黄--康利邦硅胶手机壳胶水
硅胶处理剂应该用什么胶水?康利邦硅胶处理剂来救场
硅胶与尼龙用什么胶水粘住好?康利邦硅胶粘尼龙胶水厂家
硅胶和不锈钢用什么胶水?康利邦硅胶粘合剂来助您
“硅胶互粘用什么胶水”“当然是选择康利邦胶粘剂了”
塑料粘硅胶应该用什么胶水粘合--康利邦
硅胶粘铝合金用什么胶水效果好?不开胶不开裂的胶水
硅胶娃娃用什么胶水粘?康利邦KN-300系列不错的选择
硅胶和塑胶粘接胶水哪种好?
铝合金与硅胶粘合用什么胶水合适?
尼龙塑料与硅胶粘接用什么胶水合适?
硅胶粘金属用什么胶水好?
什么样的胶水能粘硅胶_当然是粘的紧不脱落的康利邦胶水
食物级硅胶用什么胶水?硅胶粘合解决方案提供商-康利邦
硅胶制品为什么会出现开裂现象?康利邦来告诉大家
使用硅胶处理剂粘不牢是什么情况_会是操作的问题吗?
硅胶表面处理剂的危害_长期的使用危害大不大「康利邦」
硅胶用什么胶水能粘住?康利邦硅胶粘硅胶胶水厂家
粘皮革用什么胶水效果好?康利邦KL-2050AB为您服务
硅胶处理剂和硅胶双面胶处理剂有哪些区别?
硅胶粘铁要用什么胶水?康利邦硅胶胶水厂家
硅胶处理剂有什么作用?硅胶处理剂注意事项有哪些?
食物级有机硅胶水为什么这么受欢迎?硅胶粘合解决方案提供商-康利邦
硅胶粘ABS用什么粘接剂?CL-24系列热硫化胶水蛮不错的
粘接电子元件用什么胶粘剂好?选择金属胶粘剂需要哪些性能?
硅胶胶水粘接工艺,粘接过程中注意事项有哪些?
问题解答_硅胶处理剂干燥需要多长时间「康利邦」
导致硅胶裂开的因素有哪些--硅胶裂开用什么胶水粘的牢固?
硅胶粘ABS塑胶粘接剂有哪些?硅胶粘abs用什么胶粘剂?
硅胶粘硅胶用什么胶水?听很多人推荐康利邦胶水
用喷涂硅胶处理剂的方法_让硅胶处理剂更佳均匀「康利邦」
有机硅胶水的优势有哪些?与其它粘合剂相比较,怎么样?
硅胶胶水的应用领域有哪些?举例KN-300系列胶水
医用硅胶管用什么胶水粘合好?康利邦医用硅胶胶水品牌
PC材质怎么样?PC和硅胶粘接用什么牌子的粘接剂好?
硅胶厨具胶水哪种好?硅胶餐具专用食品级胶水更放心
怎么选择硅胶粘PC的处理剂_厂家告诉你小妙招!「康利邦」
硅胶粘五金胶水怎么粘?康利邦——有机硅粘接剂领航者
硅胶粘塑胶用什么胶水粘合--康利邦硅胶粘塑胶胶水品牌
硅胶胶水哪家好?如何规避劣质硅胶制品?
硅胶粘接TPU的粘接剂哪种好?康利邦TPU处理剂厂家直供TPU处理剂
我想做硅胶胶水生意好做吗?国内硅橡胶胶加工行业自给率已达到 80%以上
耐高温硅胶水厂家哪家好
如何正确选择玻璃胶粘硅胶?
为什么需要硅胶处理剂?让康利邦来告诉大家!
硅橡胶密封条有什么特点 硅胶密封条胶水用什么好?
食品级硅胶胶水哪个好?康利邦CL-24/26系列就挺好
瞬间胶水哪个牌子好?
C-100AB铂金硫化剂多少钱_价格贵不贵呢「康利邦」
硅胶用什么处理剂?不同的硅胶处理剂该怎么用
PP材质婴儿奶瓶怎么样?PP塑料粘接硅胶用什么胶水好?
硅胶处理剂可以洗干净吗_如何清洗更佳方便呢「康利邦」
硅胶处理剂和硅胶胶粘剂两者之间有什么区别?和康利邦一起来了解下吧!
硅胶粘贴不锈钢用什么粘合剂好?
快干胶和慢干胶两者之间有什么区别?
PET保护膜硅胶胶水怎么样?康利邦粘硅胶胶水厂家
硅胶粘铝合金用什么胶水好?小康来告诉你怎么选择?
热硫化硅胶包PBT怎么制成安全可靠的婴儿勺子
硅胶粘塑料用什么胶水好?康利邦科技!
硅胶背胶处理剂有哪些危害_记住这几条操作事项
耐高温硅胶粘金属胶水用什么好?当然非优质且优惠的粘接胶水莫属了!
如何选择品质好的有机硅胶水厂家?康利邦!
硅胶处理剂哪里有卖_深圳康利邦为你供应多款处理剂
厨房里的好东西!不锈钢硅胶夹!
你知道粘硅胶胶水有毒吗「康利邦」为您解答!
硅胶水煮后变黄是什么原因_这几个原因不能忽视!「康利邦」
硅胶胶水粘手上怎么清洗_厂家为您解答疑点「康利邦」
粘硅胶胶水厂家哪家品质好?当然是品质好且质量稳定的康利邦了
K770硅胶表面处理剂效果如何?
硅胶手机壳用什么胶水粘的?康利邦硅胶胶水厂家为您提供硅胶手机套专用胶水
硅胶表面喷了硅胶手感油怎么粘接_康利邦教你一招解决
发泡硅胶热硫化粘尼龙怎么粘_用CL-24S胶水只需简单几步「康利邦」
硅胶处理剂和瞬间胶水怎么搭配使用!「康利邦」
谁知道怎么牢固粘接硅胶和双面胶?
硅胶处理剂有哪些危害_应该怎么避免?
硅胶处理剂有味道没_难闻吗?
硅胶处理剂英语怎么说_快速查询矽胶处理剂英文翻译
硅胶处理剂有什么用_使用硅胶处理剂对粘接有什么好处?
硅胶涂处理剂后粘的牢吗_厂家为你解答
硅胶涂处理剂简单吗_涂硅胶处理剂3步即可
深圳硅胶表面处理剂在哪有_康利邦为您供应优质处理剂!
如何把硅胶处理剂刷好刷快?「康利邦」使用方法!
东莞硅胶处理剂在哪买?「康利邦」当然找实力厂商!
室温硅胶可以代替玻璃胶粘水槽吗?「康利邦胶水」
玻璃胶粘硅胶材料可靠吗?实践结果表明不建议使用!
玻璃可以用透明硅胶粘吗?有没有推荐的!
硅胶粘合剂能不能粘玻璃?用哪款硅胶粘合剂呢?
硅胶粘在玻璃上的清除方法有哪些?实力厂家为你总结!
液体硅胶粘接玻璃用哪种胶水?「康利邦」来看看这款胶水!
可以用玻璃胶粘硅胶吗?13年实践经验告诉你结果!「康利邦」
硅胶粘玻璃胶水价格贵不贵?康利邦硅胶胶水免费送!
硅胶粘ABS塑料用什么胶水?「康利邦」硅胶粘ABS多种选择!
玻璃和玻璃用什么胶水粘接?用KN-300硅胶胶水效果会更好!
把硅胶粘在玻璃上怎么粘?工程师为你在线解答!
硅胶粘玻璃的胶水价格怎样?贵还是便宜看你怎么选了!
怎样分开硅胶胶水粘的玻璃?能达到未粘接前的效果吗?「康利邦」
你知道吗?硅胶粘TPU要用两种处理剂效果会更好!
硅胶粘玻璃用什么胶水?多种工艺对应多种胶水
CL-26AB粘婴儿硅胶勺子胶水怎么使用?
如何使硅胶粘牢TPU?硅胶胶水老厂为您解答!
哪里有硅胶粘TPU的胶水?深圳康利邦为您提供优质胶水!
硅胶粘TPU用什么粘合剂?完全可以选用这款硅胶粘合剂
硅胶粘ABS怎么达到硅胶的强度?用这款胶水就能达到!
用什么胶粘ABS跟硅胶?不懂就进来看看!
硅胶粘ABS慢干胶_你知道该使用哪款胶水吗?
硅胶和ABS用什么胶粘合?这款胶水可谓非常适合了!
硅胶用什么胶水能粘住?「康利邦」为您答疑解惑!
硅胶粘PPSU胶水应用在哪些领域?「康利邦」粘婴儿奶瓶效果好!
常温下硅胶粘塑料用什么胶水粘?KN-300为您排忧解难!
硅胶粘塑料什么能粘住?哪种胶会好用一点呢?
尼龙和液态硅胶怎么粘?CL-26AB硅胶粘尼龙胶水完全可以粘接牢固!
可以快速粘接硅胶和不锈钢吗?「康利邦」为您推荐硅胶快干胶!
常温粘接硅胶和不锈钢用什么胶水?「康利邦」两种类型胶水可以选用!
头戴耳机这么流行_你知道是用哪款硅胶胶水粘接制成的吗?
硅胶粘TPE胶水用哪款?哪款效果比较好?看过来!
什么胶水适合硅胶粘合不锈钢呢?品牌厂家为您解答!
防水联接器用什么胶水粘?KN-300硅胶粘金属、塑胶粘合剂!
硅胶粘不锈钢防水件_完全可以试试CL-24S-2P热硫化硅胶胶水
硅胶粘铁要用什么胶水?这几款硅胶粘铁胶水真的如此棒吗?
硅胶粘铝合金怎么粘?选胶水、涂胶水、搞定!
硅胶粘铁吗?用601/KN-300/CL-24S等硅胶粘铁胶水就完全能粘牢固!
硅胶粘PP塑件用什么粘合剂?KN-300A和490等快干胶水都可牢固粘接!
如何粘接硅胶和PP塑料_免费为您制定硅胶粘接方案!「康利邦」
深圳有硅胶粘PP的粘接剂吗?「康利邦」当然有 而且不止一种!
硅胶粘PP用什么胶水_常温粘接建议这两款胶水!「康利邦」
深圳哪里有卖硅胶粘PC胶水的_上百款胶水在售「康利邦」
硅胶粘PC板可以用瞬间胶水吗?「康利邦」慢干胶更为适合!
ABS和PC料与硅胶粘合的胶水_使用KN-300硅胶胶水效果怎么样?
pc塑胶与硅胶粘连剂用哪款?瞬间胶完全可以试试!
硅胶处理剂和硅胶背胶水有什么区别?「康利邦」为您总结!
硅胶处理剂多少钱?这里的价格很是优惠
硅胶表面处理剂怎么用?K770硅胶处理剂操作竟如此简便!
PC与硅胶粘接有哪几种工艺?「康利邦」快干、慢干、硫化粘接!
硅胶粘PC塑料粘不牢怎么回事?硅胶粘PC塑料需要注意这几点!
PC怎么和硅胶粘合_方法很多 就要看那样最为适合了!
快干型硅胶粘PC胶水哪里有售卖的?「康利邦」样品全国免费寄送!
如何让尼龙塑料和硅胶牢固粘接_这几款胶水都能轻易完成!
液体硅胶粘尼龙怎么粘?当然使用CL-26AB专用粘液体硅胶胶水
室温粘接硅胶和尼龙用什么胶水呢?慢干快干两种类型都可以
硅胶粘尼龙用什么胶好?KN-300A胶水是不错的选择!
尼龙能和液态硅胶粘合吗?用哪种胶水呢?怎么粘呢?
硅胶处理剂储存环境要求_什么环境适合硅胶处理剂的储存呢?
硅胶处理剂有保质期吗_K770处理剂保质期是多久?
硅胶处理剂属于胶水吗_当然属于胶水了「康利邦」
什么是硅胶表面处理剂_K770在使用中有什么作用呢?
液态硅胶处理剂价格贵不贵_价格大概是多少呢?
硅胶处理剂怎么使用_K770的使用方法详细步骤!
硅胶处理剂能用于粘塑料吗?K770处理剂就完全可以!「康利邦」
硅胶处理剂对人体有伤害吗_在使用中应该如何降低危害!「康利邦」
硅胶粘铁用胶水怎么粘?601硅胶粘铁胶水使用方法「康利邦」
硅胶和铁可以用胶粘吗?「康利邦」当然可以 601效果就很好!
硅胶粘铁用的胶水怎么使用?KN-300使用方法很简单!
硅胶粘铁胶粘剂哪里有?深圳品牌硅胶胶粘剂厂家应有尽有!「康利邦」
硅胶和铁用什么胶粘?「康利邦」室温下就用KN-300B粘硅胶和铁!
硅胶能粘住铁吗?要使用什么胶水才能粘住呢?「康利邦」
硅胶粘铝合金瞬间胶水可以粘吗?当然可以_不过一定要选对胶水!
CL-24S-2D硅胶胶水除了能粘硅胶和铝合金之外还能粘什么?
硅胶粘铝合金用什么胶水好?_601快干胶效果你试了就知道!
硅胶与铝合金用什么胶粘?CL-24CW高温粘接优质胶水!
硅胶粘五金用什么胶水_要根据工艺的不同选择不同的胶水「康利邦」
硅胶粘五金胶水有哪几种_康利邦就有三种类型的!
医用级硅胶胶水哪里有?都说康利邦有安全环保的医用级硅胶胶水!
高温下硅胶粘接不锈钢成型后有气泡是怎么回事呢?
硅胶和不锈钢有几种粘接胶水?每种工艺都有多款选择!
硅胶粘不锈钢胶粘剂价格怎么样?大概的价格是多少呢「康利邦」
不锈钢跟硅胶粘的牢吗?KN-300B黑色硅胶胶水就可以粘牢!「康利邦」
硅胶和不锈钢用什么胶粘的紧?601胶水保证牢固粘接!「康利邦」
不锈钢和硅胶粘合可以吗?有很多种方法都能粘接!
未成形硅胶粘金属件怎么粘?热硫化粘接当然是肯定的!
硅胶粘金属能粘在一起吗?「康利邦」胶水选对 绝对可以!
硅胶粘在金属上怎么去除?硅胶清洗剂T02完美清除无痕迹!「康利邦」
硅胶粘金属胶水价格多少?价格会不会特别的贵呢?「康利邦」
硅胶粘接软质塑料用哪款胶水好?「康利邦」硅胶粘软塑料粘合剂!
490瞬间胶水粘塑料和硅胶牢固吗?「康利邦」任意撕扯 粘接牢固
硅胶能粘塑料吗?用什么胶水可以粘上塑料呢「康利邦胶水」
防水的硅胶粘塑料胶水_KN-300H粘接的成型件防水密封性优异「康利邦」
硅胶和硬质塑料怎么粘?「康利邦」瞬间胶水非常适合粘接!
高温热硫化硅胶粘塑料胶水有味道吗?「康利邦科技」为您揭晓!
PP塑料管可以和硅胶粘在一起吗?如何粘接比较省事儿「康利邦」
硅胶粘塑料粘合剂价格高不高? 在厂家购买会不会便宜点呢?「康利邦科技」
硅胶与塑胶粘合用什么胶水_肯定要根据粘接工艺所选择「康利邦」
硅胶粘金属耐高温胶水哪款效果好?CL-24CW物超所值!
硅胶和双面胶粘接刷的处理剂是什么?当然是硅胶贴双面胶CL-14A
广东粘硅胶胶水多少钱?实力厂家直销 价格优惠起码3成!
硅胶用什么胶水粘接效果好?粘硅胶当然得用这几款胶水!
硅胶粘PC胶水_硅胶PC怎样粘接效果更佳「康利邦」3种胶水助您完美粘接!
硅胶粘不锈钢应用有哪些?厂家为您总结应用案例!
硅胶胶水卖多少钱?哪里的相对价格较便宜点「康利邦」
可以粘硅胶的胶水有哪几类?常温/高温/瞬间胶水多种粘接!
硅胶胶水在哪里买?这几种采购渠道你肯定知道「康利邦」选择靠谱的最重要!
硅胶胶水有毒吗?经常使用硅胶制品的危害在哪里?「康利邦」
热硫化硅胶胶水厂家批发_品质过硬多款型号任您选择!
硅胶粘塑胶用什么胶水?都有哪些种型号呢?
粘硅胶用什么胶水好?行业老大哥为您推荐几款粘硅胶胶水「康利邦」
不锈钢和硅胶粘合处理剂_你有了解吗?「康利邦粘合剂」
硅胶专用胶水_粘接硅胶金属塑料的不二之选「康利邦」款式多多!
硅胶怎么粘?硅胶制品能用502胶水粘吗?为什么502不能粘硅胶?
硅胶水壶 硅胶水杯的好处是什么?为什么现在这么多人都在使用
胶水的功能你了解多少|康利邦硅胶胶水最新动态|
粘硅胶用什么胶水?「康利邦」三种硅胶粘硅胶胶水任您选!
硅胶粘硅胶用什么胶水_2种性能优异的硅胶对粘胶水!
粘硅胶怎么粘,用啥子胶水?粘硅胶的胶水
什么胶水能粘硅胶奶嘴?
广东硅胶胶水一般在哪里买,性价比高?
什么是硅胶,硅胶胶水有什么用处?
硅胶胶水注意事项大全
市场上常用的硅胶表面处理剂分类有哪些?
硅胶用什么胶水能粘住布料、真皮?
环氧树脂硅胶胶水粘什么带劲?
硅胶粘pc胶水厂家哪家实力深厚?
硅胶胶水加工厂哪家实力强?求介绍好的粘硅胶胶水厂家
硅胶粘合剂厂家能生产出哪些硅胶胶水?
硅胶粘硅胶胶水多少钱?粘接效果远比价格实在的多
硅胶表带断了,用什么专用胶水粘?
硅胶粘合剂有哪些种类,想简单了解下
硅胶手表表带用什么胶水粘好?硅胶手表表带胶水
硅胶垫与铝用什么胶水粘?
硅胶板和铁粘贴用啥子胶水?
未成形硅胶如何粘金属的?
粘键盘上的硅胶按键用什么胶水?【硅胶键盘胶水】
硅胶对接胶水哪里有卖?
能粘硅胶与塑的胶水有哪些?
【瞬间胶】瞬间胶水有什么好,如此受市场欢迎?
硅胶粘塑料胶水是什么?
pvc和硅胶用什么胶水粘?
硅胶和手机壳粘用什么胶?
硅胶怎么粘玻璃?4步成型
硅胶胶水脱胶是什么因素?
金属与硅胶怎么粘一起呢?要快捷的方法
硅胶计步器手环与计步器屏幕脱了胶用什么胶水能粘住?
潜水眼镜的架子断了用什么胶水能粘好?
硅胶餐具安全吗 怎么制作的?
硅胶脚垫怎么做的?不可缺少的背胶处理剂
硅胶处理剂是哪个厂家生产?
玻璃与硅胶用什么粘?有粘接难题记得找康利邦
硅胶材料用什么胶水好?
硅胶如何粘在木头上?
未成型硅胶怎么粘尼龙?硅胶粘塑料胶水
常温硅胶粘五金胶水如何粘接的?
硅胶与钛合金热粘合胶水如何成型的?
请问硅胶和金属怎么粘呢?硅胶金属粘合剂
不锈钢和硅胶怎么快速粘接?求告知!
硅胶粘钢化玻璃制品的把柄/手柄是怎么粘接的呢?硅胶黏钢化玻璃胶水
硅胶粘硅胶常温胶水好用吗?
深圳硅胶表面处理剂厂家哪里找?
硅胶与碳纤维粘接使用什么胶水?
陶瓷与硅胶如何粘接在一起?
硅胶板和硅胶板如何粘接?硅胶板粘接
硅胶包pc热硫化胶水如何粘的?有什么注意要点?
萌新还想问一下,pc和硅胶是如何粘接的?
abs与硅胶的粘接怎么粘-谁能告诉我?
未成型硅胶怎么粘尼龙呢?
硅胶和木材可以用胶水粘合吗?请问怎么粘?
如何让布料和硅胶牢牢的粘在一起?布料粘硅胶的胶水
硅胶管怎么粘在一起?用什么粘接剂?
硅胶条怎么快速粘在一起?
如何将硅胶和金属粘接在一起?
硅胶与硅胶怎么粘一起 硅胶和硅胶怎么粘牢固?
硅胶与铝粘接用啥胶水粘接,粘接时需要注意什么吗?
硅胶和不锈钢如何快速粘接,效果牢固?
玻璃与硅胶怎样粘接?康利邦·四~五步即可粘接牢固
pc和硅胶粘合用哪类胶水粘的牢?pc和硅胶粘合胶水
硅胶热粘合剂是什么?
硅胶粘合剂是什么,怎么分类的?
硅胶管粘合剂为何如此受欢迎?
硅胶与尼龙布料的粘合剂怎么粘?
硅胶与金属都用热硫化粘合剂好吗?
硅胶粘合剂国内厂家哪家做的好?
金属和硅胶为什么粘不牢?金属与硅胶粘合剂
硅胶专用粘合剂是什么?有什么用途?
硅胶脱模剂/清洗剂正确使用方法是什么?
硅胶水管制造工艺是什么
硅胶水杯盖子好用吗?答案是肯定的!
硅胶水杯可以接热水吗?答案是肯定的
硅胶水杯有什么特性?让小编来介绍介绍
硅胶水杯有什么优点,选他的好处
衣服上的硅胶胶水怎么洗掉?让康利邦告诉您吧!
硅胶水杯制品怎么制作,安全吗?
有机硅胶水市场前景怎么样--有机硅胶水厂家哪家好?
粘接硅胶厨具胶水应用在哪些领域?
硅胶胶胶水厂家哪家好?康利邦排no.1
硅胶胶水都可以粘什么-康利邦13年研发硅胶胶水厂家
保护膜亚克力胶水特性有哪些?小康来告诉你!
硅胶耐高温胶水厂家批发价格_「康利邦」厂家批发价直降5成!

产品中心
PRODUCT CENTER
产品推荐
RECOMMENDATION
最新资讯
LATEST NEW
康利邦
KANGLIBANG